VIDEOCHAT  ::   FAQ  ::   Поиск  ::   Регистрация  ::   Вход

исходящие вызовы

Проблемы Asterisk без вэб-оболочек и их решения

Модераторы: april22, Zavr2008

Ответить
kanelam
Сообщения: 3
Зарегистрирован: 15 янв 2026, 20:11

исходящие вызовы

Сообщение kanelam »

Натсройил транк с pjsip с виртуальной атс ростелеком. Входищие работают, исходящие говорит все линии заняты. Что потерял?
Вложения
3.jpg
2.jpg
1.jpg
kanelam
Сообщения: 3
Зарегистрирован: 15 янв 2026, 20:11

Re: исходящие вызовы

Сообщение kanelam »

еще
Вложения
5.jpg
4.jpg
kanelam
Сообщения: 3
Зарегистрирован: 15 янв 2026, 20:11

Re: исходящие вызовы

Сообщение kanelam »

звонить будет только 125
ded
Сообщения: 15770
Зарегистрирован: 26 авг 2010, 19:00

Re: исходящие вызовы

Сообщение ded »

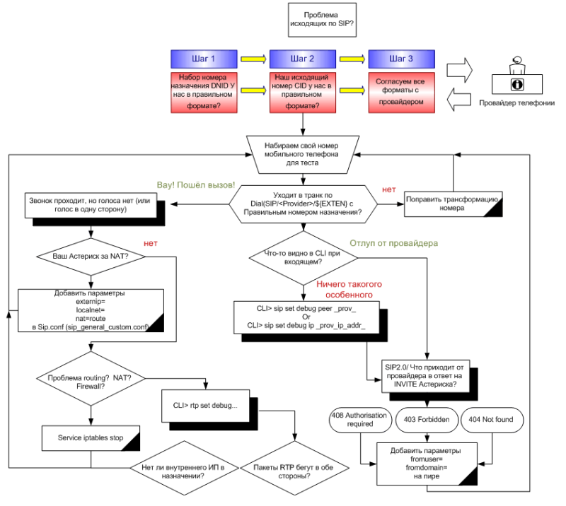
В CLI> не смотрите совсем, что происходит при звонке?
Попробуйте старые проверенные методологии. Может и на PJSIP тоже подойдйт.
Вложения
outgoing_troubles.png
Ответить
© 2008 — 2026 Asterisk.ru
Digium, Asterisk and AsteriskNOW are registered trademarks of Digium, Inc.
Design and development by PostMet-Netzwerk GmbH